Dinas Koperasi, Perdagangan dan Perindustrian Kabupaten Asahan
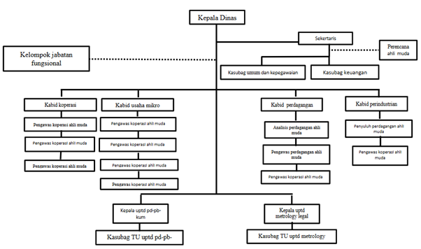
Dinas Koperasi, Perdagangan dan Perindustrian Kabupaten Asahan beralamat di JL. Prof H. M. Yamin, SH, No. 44, Kisaran Naga, Kisaran, Kabupaten Asahan, Sumatera Utara. Dinas Koperasi dan Perdagangan Kabupaten Asahan, berlandaskan Pasal 33 Ayat 1 UUD 1945, bertugas mengembangkan perekonomian berbasis kekeluargaan melalui penguatan sektor koperasi dan perdagangan. Dipimpin oleh Kepala Dinas yang bertanggung jawab kepada Bupati, dinas ini menjalankan kebijakan pemerintah daerah dan pusat, khususnya dalam pemberdayaan UMKM dan pengembangan perdagangan. Fokus utama program kerjanya meliputi peningkatan kapasitas UMKM melalui pelatihan, pendampingan, dan akses sumber daya, serta perluasan pasar melalui pengembangan infrastruktur perdagangan, promosi, dan penyediaan informasi pasar. Dengan upaya ini, dinas berkomitmen menciptakan ekosistem ekonomi inklusif dan berkelanjutan untuk meningkatkan kesejahteraan masyarakat secara merata.

Lorem ipsum dolor sit amet, consectetur adipisicing elit, sed do eiusmod tempor incididunt ut labore et dolore magna aliqua. Ut enim ad minim veniam, quis nostrud exercitation ullamco laboris nisi ut aliquip ex ea commodo consequat. Duis aute irure dolor in reprehenderit in voluptate velit esse cillum dolore eu fugiat nulla pariatur. Excepteur sint occaecat cupidatat non proident, sunt in culpa qui officia deserunt mollit anim id est laborum.
Struktur Organisasi